近日,公司2022级硕士研究生谭浩在材料防护研究领域取得进展,其研究成果以“Fabrication of superhydrophobic Co/Ag composite coating via one-step electrodeposition for enhanced corrosion resistance and anti-biofouling performances”为题,发表在材料科学与化学交叉领域知名期刊Colloids and Surfaces A: Physicochemical and Engineering Aspects(二区,IF=4.2)。该论文共同指导老师为尹华伟副教授、胡传波副教授和李廷真教授,谭浩为论文第一作者。

图1 E-CA涂层的制备过程和防腐防污机理
在海洋环境中,金属材料的腐蚀与生物污损问题严重制约着海洋经济发展。受荷叶自清洁现象的启发,超疏水涂层在防腐和防污领域得到了广泛研究。本研究采用一步电沉积技术,通过调控电沉积参数来控制表面的微纳米结构,在碳钢片上成功制备出具有菜花状粗糙结构的超疏水Co/Ag复合涂层。优化的涂层E-CA表面展示出优异的润湿性能,其接触角(CA)高达163.8°,滑动角(SA)低至3.5°,这一特点能够有效抑制微生物的附着。该涂层在防/去冰、耐酸碱和耐磨损等方面具有显著效果,特别的,该涂层在防腐蚀和防污性能方面表现卓越。

图2 E-CA涂层的防腐性能
在防腐蚀性能上,相比裸钢,E - CA涂层的腐蚀电位从- 650.9 mV正移至- 394.0 mV,腐蚀电流密度从110.2 µA/cm2降至1.5 µA/cm2,保护效率高达98.6%。从电化学阻抗谱(EIS)来看,其电容弧直径显著大于其他涂层,在0.01Hz处的阻抗模量值最高,电荷转移电阻达到最大,表明该涂层能有效阻止腐蚀介质侵蚀,为金属基体提供强力保护。这主要归因为粗糙表面储存的空气能够有效抑制腐蚀介质的浸入,另外,涂覆在钢基体上的Ag-羧酸盐络合物大大增强了涂层的阻隔效果,提高了E-CA的腐蚀防护能力。

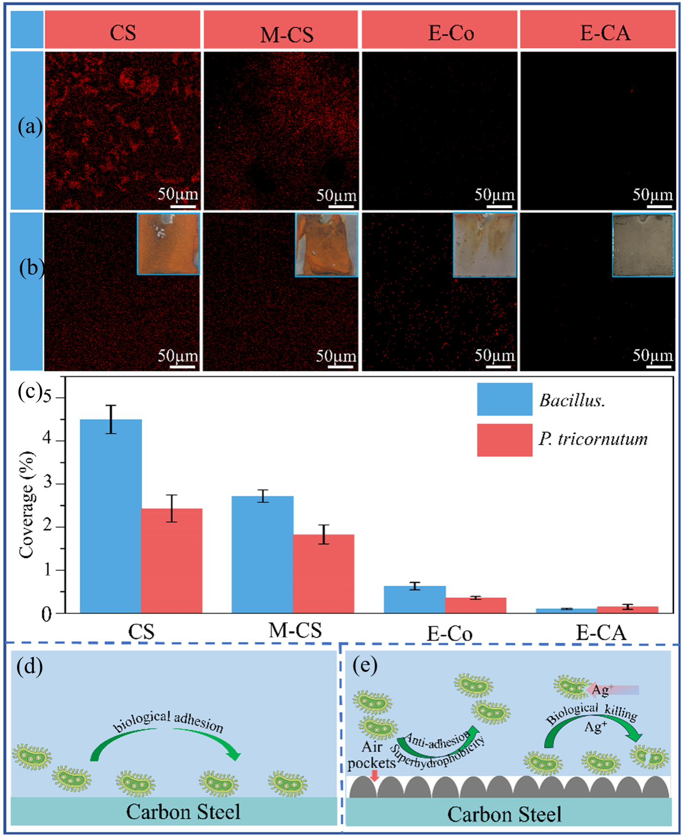
图3 E-CA涂层的防微生物污损性能
在防污性能方面,针对芽孢杆菌和三角褐指藻的测试显示,E-CA涂层表现出出色的防微生物污损能力。芽孢杆菌在E-CA涂层上的覆盖百分比仅为0.092%,三角褐指藻的覆盖百分比为0.10%,远低于其他对比涂层。这得益于涂层粗糙结构中形成的“空气”减少了微生物与涂层的接触,同时Ag纳米颗粒释放的离子有效抑制了微生物生长。
综上所述,通过一步电沉积制备的Co-Ag复合涂层具备优异的防/去冰性能、机械稳定性能、防腐性能以及防微生物污损性能。本研究为金属材料在海洋环境中的防护提供了一种简单且经济有效的策略,对推动海洋工程、船舶制造等领域的发展具有重要意义。
该研究受淮阴工公司矿物盐深度利用国家地方联合工程研究中心开放基金(SF202206)、重庆市教委科学技术研究项目(KJQN202001243, KJQN202201214, KJZD-M202301201, KJZD-K202304502)以及重庆市自然科学基金(cstc2021jcyj-msxmX1139, CSTB2024NSCQ-MSX1013)资助。